Breve revisión sobre el tamizaje primario para cáncer de cuello uterino

 

Brief review on primary screening for cervical cancer

 

https://doi.org/10.47606/ACVEN/MV0220

 

Ivon Tatiana Coello Zamora1*                              Ana Lucia Pastaz Farinango1

https://orcid.org/0009-0006-6974-2813            https://orcid.org/0009-0007-1106-6346

tatyivon@hotmail.com                                                    ani-lu1@hotmail.com

Yessenia Carolina Salas Salazar1                               Leonor Soliz Ordoñez2

https://orcid.org/0009-0004-1814-2936             https://orcid.org/0000-0002-1504-515

yessydavid10@gmail.com                                           solizleonor47@gmail.com

Rocío Verónica Jingo Ichau1                              Santiago Javier Pérez Manzano1

https://orcid.org/0009-0003-6678-5322            https://orcid.org/0009-0002-8585-3821

veritos_1003@hotmail.es                                             santipoleth2@gmail.com

 

Recibido: 08/07/2023                                                                     Aceptado: 20/10/2023

 

RESUMEN

Introducción: En la actualidad el cáncer de cuello uterino se ha convertido en un problema de salud pública a nivel global, en Latinoamérica la incidencia de este tipo de cáncer es mayor que las otras regiones del mundo como en el Norte de América y Europa. En Ecuador dos mujeres mueren al día por el cáncer de cuello uterino, cuyo agente causal en más del 90% de los casos es la infección por el Virus del Papiloma Humano (HPV), el cual está íntimamente relacionado con la conducta sexual. Objetivo: Describir el tamizaje primario para cáncer de cuello uterino Materiales y métodos:  revisión bibliográfica a través de las bases de datos PubMed, EBSCO, Scielo, LILACS y Google Académico, en donde, se usaron descriptores como: cáncer de cuello uterino, papiloma virus humano, infección de transmisión sexual y tamizaje. En conclusión, este tipo de cáncer se puede prevenir y eliminar, si es detectado de forma temprana, mediante acciones de promoción y prevención en salud. Resultados: El desarrollo de estrategias para la prevención y el control del cáncer de cuello uterino, como la estrategia 90-70-90 establecida por la OMS, en el año 2021, ha permitido visibilizar la problemática de este cáncer femenino de forma concreta a través de acciones enfocadas en la vacunación, tamizaje primario, diagnóstico y tratamiento, con la finalidad de erradicarlo para el año 2030. Conclusión: La estrategia para eliminación del cáncer para el año 2030 es un pilar fundamental a nivel mundial, regional y nacional para en las redes de atención primaria en salud enfocada desde la promoción y prevención de la salud.

 

Palabras clave:  Cáncer de cuello uterino, diagnóstico, infección por papilomavirus humano, lesiones. 

__________

1.       Red Guía de Investigadores- Grupo de Salud Colectiva- Ecuador 

2.       Investigador independiente- Ecuador 

Autor de correspondencia: tatyivon@hotmail.com

 

SUMMARY

 

Introduction: Currently, cervical cancer has become a global public health problem. In Latin America, the incidence of this type of cancer is higher than other regions of the world, such as North America and Europe. In Ecuador, two women die every day from cervical cancer, whose causal agent in more than 90% of cases is infection by the Human Papillomavirus (HPV), which is closely related to sexual behavior. Objective: Describe primary screening for cervical cancer Materials and methods: bibliographic review through the databases PubMed, EBSCO, Scielo, LILACS and Google Scholar, where descriptors such as: cervical cancer, papilloma virus were used. human, sexually transmitted infection and screening. In conclusion, this type of cancer can be prevented and eliminated, if it is detected early, through health promotion and prevention actions. Results: The development of strategies for the prevention and control of cervical cancer, such as the 90-70-90 strategy established by the WHO, in 2021, has made it possible to make visible the problem of this female cancer in a concrete way through of actions focused on vaccination, primary screening, diagnosis and treatment, with the aim of eradicating it by the year 2030. Conclusion: The strategy to eliminate cancer by the year 2030 is a fundamental pillar at the global, regional and national level for the primary health care networks focused on health promotion and prevention.

Keywords: cervical cancer, diagnosis, human papillomavirus infection, lesions

 

INTRODUCCIÓN

Esta revisión describe el cáncer de cuello uterino como un problema de salud pública. Por lo cual se abordará la prevalencia de este tipo de cáncer femenino a nivel mundial, en Latinoamérica y Ecuador.  Posteriormente, se desarrollará una revisión del Papiloma Virus Humano como agente causal del cáncer de cuello uterino. 

Finalmente, se analizará la estrategia 90-70-90, para la prevención y erradicación de esta patología a nivel global y local. Desde tiempos inmemoriales las personas han tenido la necesidad de comprender lo que sucede a su alrededor y dentro de ellas. 

Es así como se puso nombre a cada una de sus enfermedades y a lo largo de la historia. Etimológicamente al cáncer se lo define como (Karkinos) Carcinos o (Kapkívoc, a menudo por su nombre latino cáncer o simplemente cangrejo), basándose en el mito griego de un cangrejo gigante que vivía en la laguna de Lerna. 

Por tanto, el término se utiliza para referirse a tumores cuyas manifestaciones clínicas incluyen ulceración y protrusión o extensión a tejidos adyacentes (1). La organización Mundial de la Salud (OMS) y EI Instituto Nacional del Cáncer (NIH) concuerdan que el cáncer un término ampliamente utilizado para describir un grupo de trastornos que pueden ocurrir en casi cualquier órgano o tejido del cuerpo, cuando las células anormales crecen sin control, exceden sus límites normales e invaden partes adyacentes del cuerpo y/o se diseminan a otros órganos (metástasis). Además, es importante indicar que otros términos comunes de cáncer son "tumor y malignidad” (2). Cabe indicar que esta patología, tiene alta morbilidad y mortalidad; es uno de los procesos más complicados a los que se enfrenta la medicina, por su naturaleza compleja, diversa y multicausalidad (3)

(4). 

Para Medina-de la Cruz Omar, Villegas-Hinojosa Edgar, Ruíz-Baca Estela, Gallegos García Verónica, en el Texto, Cofactores Ambientales Asociados al Desarrollo de Neoplasia Intraepitelial Cervical y Cáncer Cervicouterino, indican que el cáncer de cuello del útero (CaCu) requiere la infección primaria del virus del papiloma humano (VPH) para desarrollar la neoplasia intraepitelial cervical (CIN), pero además de otros cofactores como: ambientales o exógenos, virus, huésped o cofactores intrínsecos y sociales, en este estudio se examina factores ambientales que incluyen: uso de anticonceptivos hormonales orales, tabaquismo, exposición al humo de biomasa, dieta, trauma cervical, vida sexual temprana (IVSET), múltiples parejas sexuales, coinfección con otras infecciones de transmisión sexual, no uso de preservativo masculino y la circuncisión. Los cofactores regulan la progresión de CIN a CaCu, en diferentes grados, por lo que es importante conocerlos y analizar cómo influyen en el desarrollo de esta patología. (5)

 

MATERIALES Y MÉTODOS  

La investigación se realizó a través de una investigación de tipo bibliográfica -documental a través de la búsqueda de fuentes primarias y secundarias como: libros, artículos científicos, sitios web, noticias actuales, entre otros. El diseño planteado fue el diseño descriptivo, el mismo que estuvo dirigido a responder las preguntas planteadas por el equipo de investigación.

La documentación revisada, fueron 96 documentos de sociedades científicas, programas nacionales e internacionales, Ministerios de Salud Pública de diferentes países de Latinoamérica dedicadas a la prevención del cáncer de cuello uterino. 

La búsqueda de la información para esta revisión bibliográfica se realizó en las bases de datos PubMed, EBSCO, LILACS, Latindex y Scielo. Estas bases de datos fueron escogidas ya que cuentan con recursos actualizados y completos en salud a nivel de Latinoamérica.

Los criterios de inclusión para la selección de los artículos fueron: 

       Estudios observacionales, de intervención y cualitativos que describan los predictores de fragilidad sobre la temática del cáncer de cuello uterino. 

       Artículos publicados en idioma inglés, español o portugués publicados en los últimos 20 años (enero de 1997 hasta julio 2023). 

       Artículos que consideren en la muestra sólo participantes mujeres que se realizaron tamizaje con pruebas moleculares de papiloma virus humando 16-18 y otros.

Los criterios de exclusión para la selección de los artículos fueron: 

       Artículos de más del tiempo establecido de 20 años, en idioma diferentes al español e inglés, portugués que no tengan un análisis claro de la temática

       Documentos que se tenga el acceso sólo a resúmenes, revisiones bibliográficas y tesis de pre y postgrado.

Para la búsqueda, en las bases de datos se utilizó los siguientes descriptores: neoplasias de cuello uterino, cáncer de cuello uterino y neoplasias cervicouterinas, tamizaje, lesión, por medio de términos boléanos AND-NOT-OR. En total se analizaron 66 artículos. Las secciones de los artículos de investigación utilizada para el análisis fueron: Métodos, Resultados y Conclusiones. Siguiendo los principios de análisis de contenido, se incluyó la identificación de los significados que se mencionaban de forma más repetitiva, la consistencia de éstos, las explicaciones y relaciones de éstos a través de todos los estudios incluidos en esta revisión. De esta forma los resultados fueron organizados, según el modelo de Gobbens1. Finalmente, se indica que se escogieron 33 estudios para esta revisión bibliográfica.

 

RESULTADOS  

 

Prevalencia del cáncer cérvico uterino

A nivel mundial, el cáncer de cuello uterino es el cuarto cáncer más común en las mujeres. Se estima que en 2020 se produjeron 604 000 nuevos casos y 342 000 muertes por cáncer de cuello uterino, más del 90 % de estos casos ocurrieron en países de ingresos bajos y medianos (6). 

Las regiones con tasas estandarizadas de mortalidad por cáncer del cuello uterino son mayores en la región del África sahariana, seguido de Asia meridional y América latina y en menor proporción en América del Norte y Oceanía. En América Latina y el Caribe, según la Organización Panamericana de la Salud (OPS), el cáncer de cuello uterino es el segundo cáncer más frecuente, llegando a una mortalidad de 35.000 mujeres cada año y con un estimado de 83.000 mujeres diagnosticadas anualmente (7).

Según el Ministerio de Salud Pública, del Ecuador para el año 2021 la tasa de incidencia de cáncer cervicouterino es la tercera solo detrás del cáncer de glándula mamaria y próstata con 16 casos por cada 100.0000 mujeres. Mientras tanto, en referencia a mortalidad ocupa el cuarto lugar, después del cáncer de mama, próstata, estomago con 8,2 defunciones por cada 100.000 mujeres (8).

 

Papiloma Virus Humano  

La Organización Panamericana de la Salud (OPS), indica que el El virus del papiloma humano es una de las infecciones más comunes del tracto reproductivo femenino y masculino, responsable de una variedad de cánceres como el de cuello uterino, vagina, orofaringe, vulva, ano y en el hombre cáncer de pene (7).

El virus del papiloma humano (VPH) forma parte del grupo de virus denominado papilomavirus que pertenecen a la familia papillomaviridae. Hasta la fecha se han identificado alrededor de 150 genotipos diferentes de VPH que causan principalmente lesiones benignas o verrugas en epitelios cutáneos o mucosos. (9). Sin embargo, hay alrededor de 14 genotipos de alto riesgo que son responsables del desarrollo de cáncer cervical, anal y cáncer de cabeza y cuello (10).

 

Estructura

Las partículas de VPH comparten en común una estructura icosaédrica sin envoltura de 50 a 60nm de diámetro, con un genoma compuesto por ADN circular de doble cadena de aproximadamente 8000 pb (pares de bases), que contienen 8 a 9 marcos abiertos de lectura (11). El genoma del virus se divide en 3 regiones principales: La región de control larga (LCR) o también denominada región reguladora, contiene las secuencias reguladoras virales para la replicación y transcripción, así como la pos-transcripción a través del elemento regulador tardía. 

La región temprana(E) que codifica al menos 7 proteínas virales que tienen funciones en la célula epitelial infectada (E1, E2, E4, E5, E6, E7, E8).

La región tardía(L) que codifica las 2 proteínas estructurales virales L1 y L2 misma que forma la cápside viral. La proteína L1 es más abundante y forma parte de los 72 capsómeros pentaméricos que constituyen la cápside mientras que la L2 se asocia internamente a un subgrupo de capsómeros del L1 (9). 

 

Tabla 1.  

Tipos de VPH más frecuentes y enfermedades asociadas

 

Sitio   Enfermedad asociada al      Tipos de virus de papiloma Virus del papiloma   humano humano

 

PIEL

Verrugas

1, 2, 3, 4, 7, 10, 26, 27, 28, 29, 41,

48, 50, 57, 60, 63, 65, 75, 76, 77, 88, 95

 

Epidermodisplasia verruciforme (EV), verrugas

5, 8, 9, 12, 14, 15, 17, 19, 20, 21,

22, 23, 24, 25, 36, 37, 38, 46, 47,

49, 75, 76, 80, 92, 93, 96

Orofaringe,

Laringe Y

Cavidad Oral

Cáncer de cabeza y cuello

16 principalmente aún hay otros tipos de alto riesgo y baja frecuencia 

Cavidad Oral

Hiperplasia epitelial focal

13, 32

Laringe

Papilomatosis laríngea 

6, 11

 

Tracto

Anogenital

Verrugas genitales (bajo riesgo)

Neoplasia intraepitelial

(bajo riesgo)

6, 11

40, 42, 43, 44, 53, 54, 61, 72, 73, 81

 

Neoplasia intraepitelial y cáncer cervical (alto riesgo)

16, 18, 31, 33, 35, 39, 45, 51, 52,

56, 58, 68, 73, 82, 26, 53, 66

 

Fuente: Agencia Internacional para la Investigación del Cáncer

 

Es fundamental indicar que el serotipo 16 del virus del papiloma humano, es el más oncogénico y representa el agente causal de más del 50% de los canceres cervicales. El HPV 18, se observa en el 10% de los canceres cervicales y desempeña un papel importante en la génesis del adenocarcinoma. 

Los HPV 31, 33 y 45 están relacionados con el 5% de los cánceres de tipo cervical, los demás tipos oncogénicos se ha demostrado su participación en grandes estudios de tipificación de cáncer cervical (4). Finalmente, a pesar de la elevada frecuencia de infección por el virus del papiloma virus humano, la mayor parte de mujeres infectadas por los tipos oncogénicos del HPV incluyendo al 16, no desarrollan cáncer cervical, es decir la mayoría de las infecciones son eliminadas por mecanismos inmunológicos. (12). Para Lindeman, Pérez, & Rodriguez, en el texto Diagnóstico Microbiológico de la infección por el virus de papiloma humano, indica que la prevalencia global de la infección por papiloma virus humano en mujeres con citología es del (11-12%), encontrándose, cifras mayores son en África subhariana con el (24%), seguido de   Europa del Este con (21%) y de América Latina con (16%). (13).

Para Murillo, Morales Y Quimiz. En el texto Virus de Papiloma Humano: una actualización al diagnóstico y prevención. el cual tuvo como objetivo investigar al virus del papiloma humano su diagnóstico y prevención, realizando una búsqueda de información en las bases de datos como Scielo, Elsevier, Redalyc, Latindex, Dialnet, PubMed, Medigraphic, entre otras; obteniendo que entre los genotipos de alto riesgo se destacan por frecuencia el VPH16, VPH18 y VPH58. Se registra los resultados en América del Norte, siendo México con mayor prevalencia con un 36%, en América del sur, Ecuador es el país con mayor prevalencia con un 25,6%, y Brasil con menor porcentaje de prevalencia general 11,1% (14).

Para Bravo-Polanco et al, en el texto Cáncer cérvico uterino: prevención y tratamiento, una revisión bibliográfica indican lo siguiente: El cáncer del cuello del útero, es un cambio celular persistente en el epitelio del cuello uterino debido a los diferentes serotipos oncogénicos del Papiloma Virus Humano (HPV), que inicialmente se manifiesta como lesiones precancerosas de desarrollo lento y gradual. Sigue siendo la principal causa de morbilidad y mortalidad entre las mujeres en los países en desarrollo. Las estadísticas globales muestran que aproximadamente 466.000 casos nuevos ocurren cada año, el 80 por ciento de los cuales ocurren en países en desarrollo, y 274.000 mujeres mueren, a pesar de ser una enfermedad prevenible. (15). Además, se indica que esta infección viral es un evento de transmisión sexual generalizado en todo el mundo y es un factor necesario pero insuficiente para el desarrollo del cáncer de cuello uterino (UCC). (15). 

Requiere de cofactores tales como: inicio relaciones sexuales a edad temprana, alto número de parejas sexuales, otras infecciones de transmisión sexual, tabaquismo, consumo de anticonceptivos orales por más de 5 años, multiparidad, alteraciones inmunológicas (infección por virus de inmunodeficiencia humana (HIV), terapéuticas inmunosupresoras y patologías inmunodepresoras, etc.). 

Finalmente, indica que la prevalencia de dicha infección presenta un pico en mujeres menores de 25 años, coincidente con el inicio de su vida sexual y posteriormente muestra una disminución significativa en edades medianas y mayores. Son considerados factores de riesgo individuales para CCU ante una lesión intraepitelial (LIE): el antecedente de LIE alto grado pavimentosa o glandular y el antecedente de tratamientos previos por LIE no especificado. 

Así como el tratamiento previo de neoplasia intraepitelial anal, vaginal, vulvar y otros cánceres invasores relacionados con el VPH. Para Samperio y Salazar, en el texto Eficacia de las pruebas diagnósticas del Cáncer Cervicouterino y virus del papiloma humano, el mismo que tiene como objetivo Evaluar la posibilidad de emplear distintas técnicas moleculares para la detección del VPH como herramienta en el tamizaje primario del cáncer cervical y displasias donde se realizó una revisión sistemática basada en la literatura científica de las diferentes pruebas diagnósticas, mismas que son recopiladas de los diferentes bases de datos como Cochrane, Pudmed, EBM Revierws y Embase, utilizando palabras claves como: Cáncer cervicouterino, virus del papiloma humano, donde además se utilizó los términos booleanos como AND, OR y NOT, y se puede concluir que la mejor herramienta para la detección de virus del papiloma humano hoy en día es PCR, debido a su alta sensibilidad y especificidad así como también la detección de un número mayor de virus en el estudio realizado en la ciudad de México. (16).  Para Bravo y  Román, en el texto Métodos diagnósticos de VPH para la prevención del cáncer cérvico uterino en Ecuador, cual tenía por objetivo valorar el diagnóstico del CCU a partir del empleo del métodos citológicos y moleculares en mujeres del Ecuador, Utilizando una metodología a través de una revisión sistemática basada en la literatura científica que fue recopilada de diferentes bases de datos Pudmed, Scielo, Scopus, Elsevier, a través de palabras clave como cáncer cervicouterino, HPV, Tamizaje, etc., con la utilización de operadores boléanos AND, NOT Y OR para su búsqueda. 

Finalmente concluyen que la combinación de métodos de tamizaje como paptest y pruebas moleculares para detección de HPV son fundamentales para la prevención del cáncer cervicouterino en el Ecuador. (17).

 

Prevención del cáncer de cuello uterino

La OMS, en el texto Estrategia Mundial para acelerar la eliminación de cáncer del cuello uterino como problema de Salud Pública, indica que este tipo de cáncer femenino es prevenible, aunque existen medidas probadas y costo eficaces para eliminarla, hasta la fecha no se han aplicado de manera generalizada, como en las regiones del mundo donde la carga de morbilidad es elevada. 

Más del 85% de las mujeres afectadas son mujeres jóvenes y con escasa instrucción que viven en los países más pobres. La Estrategia mundial para acelerar la eliminación del cáncer del cuello uterino como problema de salud pública, se basa en tres pilares fundamentales:

 

Tabla 2.  

Objetivos de la estrategia de eliminación del Cáncer de Cuello Uterino de la OMS para el 2030

 

Porcentaje

Descripción

90 %

de las niñas han sido totalmente vacunadas antes de cumplir los 15 años contra el virus del papiloma humano (20).

70 %

de las mujeres se han sometido a una prueba de detección de alto rendimiento a los 35 años y nuevamente a los 45 años (20).

90 %

de las mujeres diagnosticadas con cáncer del cuello uterino reciben tratamiento (20).

 

Fuente: Estrategia Mundial para acelerar la eliminación de cáncer del cuello uterino como problema de Salud Pública

 

En el Ecuador se diagnostican un poco más de 1600 nuevos casos de cáncer cervical cada año (datos estimados para el (2018) y representa la segunda causa de muerte por cáncer, en mujeres entre los 20 y 69 años de edad. Según GLOBOCAN, el Ecuador ocupa la séptima posición, después de Chile, entre los países con mayor prevalencia de cáncer cervicouterino de la región (21). 

Dentro de las estrategias establecidas en el territorio ecuatoriano con base a las normativas legales, se encuentran: La Constitución de la República, Ley Orgánica de Salud, Plan Decenal de Salud 2022-2031, Acuerdo Ministerial Nro.00059-2017 Estrategia Nacional para la Atención Integral de Cáncer en el Ecuador, publicado por el Registro Oficial (Edición Especial) N 6, 1 de junio 2017, Modelo de Atención Integral en Salud Familiar y Comunitario. Se pueden establecer las condiciones en las que se debe enmarcar la Estrategia de Prevención y Control del cáncer cervicouterino, en donde se establecen los procesos involucrados en la prestación del servicio, la base legal, los elementos constitutivos como la mano de obra, maquinaria, material, método y ambiente de la toma de muestra e indicadores de desempeño de eficiencia (22).

 

Vacunación

En referencia a la vacunación en Ecuador, se establece a partir del año 2014, con la vacuna bivalente para los serotipos 16-18 y a partir del año 2020 se inicia con la vacuna tetravalente para los serotipos 16-18- 6 y 11, la cual se coloca a niñas bajo el siguiente esquema:

 

Primera dosis: A los 9 años de edad –hasta 9 años 11 meses 29 días 

 

Segunda dosis - 6 meses después hasta 10 años 5 meses 29 días

Finalmente, la vacuna nonavalente actualmente, se encuentra en Ecuador, se aplica en el sector privado.

 

Tabla 2.

Tipos de Vacuna de HPV en Ecuador 

 

 

BIVALENTE CERVARIX

TETRAVALENTE GARDASIL

NONAVALENTE GRADSIL 9

Alto Riesgo  VPH 16

VPH 18

 

Alto Riesgo  VPH 16

VPH 18

Alto Riesgo  

VPH 16, 18, 31,58,33, 45,52

 

Bajo Riesgo

VPH 6

VPH 11

Bajo Riesgo

VPH 6

VPH 11

 

Fuente: Ministerio de salud Publica

Para Husein, en el estudio ¿Podría la vacuna contra el virus del papiloma humano prevenir la recurrencia de las verrugas anogenitales?: Una revisión sistemática y metanálisis hecho en España; que tiene como objetivo hacer una revisión sistemática de la literatura sobre la vacunación contra el VPH para la prevención secundaria de la enfermedad después del tratamiento de verrugas anogenitales. En el cual se realizó una búsqueda de ensayos clínicos en cinco bases de datos: PubMed, MEDLINE, EMBASE, Cochrane y

Clinicaltrials.gov; utilizando una combinación de los siguientes descriptores: gardasil OR cervarix OR nine-valent, 9-valente, vacuna y recurrencia, recaída, VPH, virus del papiloma, verrugas, condilomas. En el que los resultados muestran que no hay evidencia suficiente para respaldar la vacunación de pacientes con infección previa, ya que no ha demostrado un impacto en el curso de las verrugas anogenitales recurrentes. Sin embargo, estos resultados no pueden generalizarse debido al escaso número de estudios disponibles actualmente en la literatura. El hecho de que la vacuna contra el VPH haya mostrado una prevención secundaria positiva en otras enfermedades relacionadas con el VPH ha contribuido al desarrollo de ensayos clínicos que actualmente investigan su efecto en la prevención de la recurrencia de verrugas anogenitales (23).

Es fundamental indicar que para Chaupiz; Ramírez; Dámaso; Panduro; Rodríguez; Arteaga, en el texto Factores asociados a la aceptabilidad de la vacuna contra el virus del papiloma humano, Huánuco, Perú; que tiene como objetivo determinar el nivel de conocimiento, las actitudes y creencias asociados a la aceptabilidad de la vacuna contra el VPH; realizaron un estudio de enfoque cuantitativo, con diseño observacional, prospectivo no experimental. La muestra fue seleccionada por muestro probabilístico. La población de estudio estuvo compuesta por 168 padres de familia de niñas que cursaban 3°, 4° y 5° de primaria de seis colegios en la provincia de Pachitea, en Huánuco, Perú; con el cual concluyeron que existe asociación entre el nivel de conocimiento medio-alto, las actitudes positivas, la ausencia de creencias, religión católica y el tener algún tipo de estudios para aceptar la vacuna contra el HPV (24). Asi mismo, para Becerra et al. En el artículo Revisión sistemática de la vacuna cuadrivalente vs nonavalente como tratamiento profiláctico para cáncer cervicouterino causado por el virus del papiloma humano (VPH), que tiene como objetivo: Analizar y sintetizar la evidencia disponible acerca de la efectividad de la vacuna cuadrivalente y nonavalente como método profiláctico para disminuir la incidencia de Cáncer cervicouterino. 

Donde se realizó una búsqueda en las siguientes bases de datos: PubMed, EBSCO, Oxford, Science Direct, Elsevier y Google Scholar, se incluyó ensayos clínicos aleatorizados, estudio VIVIANE, PATRICIA, así como estudios comparativos.  Se utilizó la combinación de palabras claves, marcadores Booleanos y limitadores. Con el cual se permitió establecer el marco de seguridad, eficacia e inmunogenicidad, de las vacunas tetravalentes y nonavalentes contra el HPV. Además, se demostró que ambas vacunas son altamente eficaces en los tipos relacionados con HPV de alto riesgo.  Cabe destacar que ambas vacunas son profilácticas y no tiene ninguna eficacia terapéutica (25). Para Ostaiza; Morales; Morán, en el texto Vacuna contra el virus del papiloma humano realizado en Guayaquil - Ecuador, que tiene como propósito fundamental la vacunación, la cual previene la infección por el virus del Papiloma Humano, que es responsable del Cáncer de Cuello Uterino, verrugas genitales y otros tipos de cáncer frecuentes en regiones genitales, asimismo reducir la incidencia de la morbilidad y mortalidad por Cáncer de Cuello uterino. 

Donde se realizó una revisión bibliográfica de tipo documental, ya que se ocuparon de temas planteados a nivel teórico como es Vacuna contra el virus del papiloma humano. La técnica para la recolección de datos está constituida por materiales electrónicos, estos últimos como Google Académico, PubMed, entre otros, apoyándose para ello en el uso de descriptores en ciencias de la salud o terminología MESH. 

Y así concluyen que la vacuna contra el VPH existe desde hace más de una década, sin embargo, el desconocimiento sobre las consecuencias que puede desencadenar esta patología, unido a creencias culturales, escepticismo de padres, baja educación, entre otros aspectos, han hecho compleja la aplicabilidad de la vacuna que la OMS recomienda su inicio desde los 9 años de edad, para proteger desde temprana edad a los adolescentes frente a inicio de las relaciones sexuales, la efectividad de la vacuna está probada en más del 90% cuando es aplicada la dosis recomendada (26).

 

Tamizaje de cáncer de cuello uterino  

Con referencia al tamizaje para cáncer de cuello uterino, para Herrera y Piña, en el texto Historia de la evolución de las pruebas de tamizaje en el cáncer cervicouterino; en el que detalla la historia del inicio de la recolección de los datos sobre cáncer cervical que se remonta al año 1920, con el doctor George Nicholas Papanicolaou (1883- 1962), quien propone el estudio de la citología cervical; sin embargo, el tamizaje poblacional a escala global empieza 40 a 60 años después. De manera simultánea, en 1927 el doctor Aurel Babes (1886-1962) presentó su trabajo sobre el diagnóstico de cáncer del cuello uterino mediante frotis, el cual publicó en 1928. Hans Peter Hinselmann (1884-1959), publicó en 1930 un capítulo sobre la etiología, los síntomas y el diagnóstico del cáncer uterino.  En 1946 se estableció la Sociedad Americana del Cáncer, la cual impulsó la educación sobre la prueba de Papanicolaou. En 1947 se estableció el primer curso de citología y en 1948 se llevó a cabo la primera Conferencia Nacional de Citología en Boston. 

En 1997 se estableció la compilación de secuencias de VPH y en 1999 se definió que el VPH se encuentra prácticamente en el 100 % de los carcinomas cervicales. En el 2003 se publicó un estudio epidemiológico hecho a escala mundial, el cual fue fundamental para la clasificación de los VPH asociados a cáncer. En 2004 ya se habían reportado 118 papilomavirus y se establecieron los términos para la clasificación taxonómica de los VPH (27)

 

Tamizaje con pruebas moleculares para detección de infección por papiloma virus humano

El tamizaje con pruebas moleculares de HPV, en el territorio ecuatoriano se lo viene realizando desde el año 2022 hasta la actualidad. La primera fase se realizó desde el 2 de diciembre de 2021 hasta la segunda semana de marzo del 2023, con el objetivo de tamizar el 2% mujeres de 30 a 65 años actualmente se encuentra en la segunda fase la cual se desarrollará desde octubre 2023- enero 2024 a nivel nacional para tamizar el 17% del grupo anteriormente indicado.

El MSP también ha incorporado tecnología molecular y laboratorios especializados, como el hospital Carlos Andrade Marín (Quito), en el Teodoro Maldonado Carbo (Guayaquil) y en el hospital Vicente Corral Moscoso (Cuenca); en el hospital de Especialidades Portoviejo, en el hospital Docente de Calderón y el hospital Eugenio Espejo”. De noviembre de 2022 a marzo de 2023 se han practicado más de 40.000 pruebas a mujeres en todo el país

 

 

 

Tabla 3

Serotipos que identifican las pruebas moleculares parala detección de papilomavirus humano vs lo que establece la IARC

Prueba Molecular                         16 18 31 33 35 39 51 52 56 58 59 66 68

 

IARC- Alto Riesgo  16 18 31 33 35 39 45 51 52 56 58 59

Fuente: Ministerio de salud Publica 

 

Las pruebas moleculares establecidas a nivel nacional detectan dos serotipos adicionales 66- 68. Pero no detectan el serotipo 45.

 

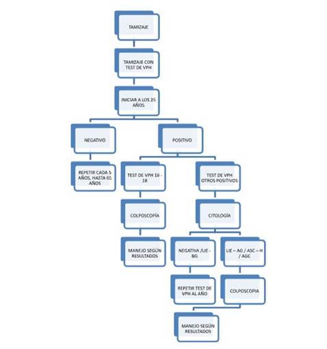
Figura 1.

Flujograma de Tamizaje con Test de HPV

 

Fuente: Ministerio de Salud Pública 

 

El tamizaje con test de VPH se realiza a las mujeres de 25 años hasta los 65 años de edad, en el caso de que el resultado sea reportado como negativo se debe realizar misma prueba cada 5 años hasta que la paciente llega a una edad de 65 años. 

Por el contrario, si el resultado indica positivo se toma 2 conductas: 1.- Si el resultado es positivo para los virus (16 y 18) se realiza una colposcopia, y el manejo se procede según su resultado. 2.- Si el resultado es positivo para los otros serotipos de HPV (AR), se realiza una citología; si el resultado de este examen indica negativo o una LIE – BG, debemos repetir el test de VPH al año. Pero si el resultado del tamizaje con citología reporta como

LIE – AG / ASC – H / AGC realizamos una colposcopia y su manejo será su resultado 

 

CONCLUSIÓN

Luego de la breve revisión bibliográfica sobre las estrategias de prevención y control del cáncer de cuello uterino, se establece que es un problema de salud pública que puede ser erradicado, si se establecen actividades precoces y coordinadas desde los diferentes sectores interesados con base a la Atención Primaria en Salud.  

Se identificó que el Papiloma Virus Humano, aunque es la causa principal de cáncer cervicouterino a nivel mundial en diferentes regiones del mundo la prevalencia e incidencia varían de forma considerable de una región a otra con base a factores sociodemográficos y clínicos. La estrategia para eliminación del cáncer para el año 2030 es un pilar fundamental a nivel mundial, regional y nacional para en las redes de atención primaria en salud enfocada desde la promoción y prevención de la salud.

 

REFERENCIAS

1.      De la Garza, Jaime y Juárez, Paula. El Cáncer. Monterrey: s.n., 2014. págs. 1188.

2.      Organización Mundial          de        la         Salud. Cáncer.           [En      línea]   sf. https://www.who.int/es/health-topics/cancer#tab=tab_1.

3.      Marañón, Tatiana, y otros. Prevención y control del cáncer de cuello uterino. 2017, Correo Científico Médico de Holguín, págs. 187-203.

4.      La Agencia Internacional para la Investigación del Cáncer. IARC celebra el Mes de Concientización sobre el Cáncer Cervical 2023. [En línea]

https://www.iarc.who.int/featured-news/iarc-marks-cervical-cancer-awarenessmonth-2023/.

5.      Medina-de la Cruz, Omar, y otros. Cofactores Ambientales Asociados al Desarrollo de Neoplasia Intraepitelial Cervical y Cáncer Cervicouterino 1, México : s.n., 30 de Marzo de 2021, REVMEDUAS, Vol. XII, págs. 56-66.

6.      Organización Mundial de la Salud. Temas de Salud. [En línea] sf. [Citado el: 21 de Enero de 2023.] https://www.who.int/es/health-topics/cervicalcancer#tab=tab_1.

7.      Organización Panamericana de la Salud . Vacuna contra el Virus del Papiloma Humano (VPH). [En línea] sf. https://www.paho.org/es/vacuna-contra-viruspapiloma-humanovph#:~:text=El%20virus%20del%20papiloma%20humano%20(VPH)%20es%2 0una%20de%20las,en%20hombres%20como%20en%20mujeres..

8.      Ministerio de Salud Pública. Diagnóstico y detección oportunas son claves para mejorar calidad de vida de pacientes con cáncer. [En línea] 2021. [Citado el: 13 de Agosto de 2023.] https://www.salud.gob.ec/diagnostico-y-deteccionoportunas-son-claves-para-detectar-el-

cancer/#:~:text=Tasa%20de%20incidencia%20y%20mortalidad%20por%20c% C3%A1ncer%20en%20Ecuador&text=Se%20estima%20que%20cuatro%20mill ones,de%20edad%20o%20m%C3%A1s%20j%C3%B3.

9.      Graham, Sheila.El ciclo de replicación del virus del papiloma humano y sus vínculos con la progresión del cáncer: una revisión exhaustiva. 2017, Portland Press, Vol. 131, págs. 2201–2221.

10.  Aksoy, Pinar, Gottschalk, Elinor y Meneses, Patricio. Entrada del VPH en las células. 2017, HHS Public Access, Vol. 772, págs. 13 - 22.

11.  Puertabar, Juan, y otros.Biología molecular del virus del papiloma humano y asociación de enfermedades. 2016, REVISA, Vol. 25, págs. 2 - 23.

12.  DiSaia, PhilipJ. Oncología y Ginecología. 9. s.l. : ELSEVIER, 2018.

13.  Mateos Lindeman, María Luisa, y otros. Procedimientos en Microbiologia Clínica. Madrid : s.n., 2016.

14.  Murillo, Anita, Morales, Melissa y Quimiz, María Belén.Virus del papiloma humano: una actualización al diagnóstico y la prevención. 01 de Abril de 2022, Ciencias de la Salud, pág. 407.

15.  Bravo, Eneida, y otros Cáncer cérvico uterino: prevención y tratamiento.. Cienfuesgos : s.n., 2020, MediSur, Vol. 18.

16.  Samperio, José y Salazar, Arturo.Eficacia de las pruebas diagnósticas del Cáncer Cervicouterino y Virus del Papiloma Humano. 5, Mayo de 2019, journal, Vol. 4, págs. 551 - 566.

17.  Bravo, David y Román, Carlos.Métodos diagnósticos de VPH para la prevención del cáncer cérvico uterino en Ecuador. 11, Cuenca : s.n., 13 de abril de 2021, Vive, Vol. 4, págs. 288-304.

18.  Medina, Omar, y otros.Concordancia citocolposcópica con la prueba histopatológica en la identificación de neoplasias intraepiteliales cervicales. 4, 2022, Articulo original, Vol. 90, págs. 323 - 330.

19.  Gutiérrez, Adriana Efectividad del Cono LEEP en pacientes con lesionesintraepiteliales de alto grado en la unidad de colposcopiadel Servicio de Ginecología del Hospital de la Mujer.. 04 de 2022, Articulo original, Vol. 3, págs. 15 - 20.

20.  Organización Mundial de la Salud. Estrategia Mundial para acelerar la eliminación de cáncer del cuello uterino como problema de Salud Pública. Washintong : s.n., 2020.

21.  García, Jorge, Qinde, Victor y Bucaram, Rina.SITUACIÓN EPIDEMIOLÓGICA DEL CÁNCER CERVICOUTERINO EN EL ECUADOR 2020. 2, Caracas : s.n., 10 de Febrero de 2021, Revista Venezolana de Oncología, Vol. 33.

22.  Ministerio de Salud Pública. Proceso de " Gestión para detección oportuna, diadnóstico y abordaje de paceintes con cáncer cervico uterino en establecimientos de salud del MSP". 2023.

23.  Husein, ElAhmed.¿ Podría la vacuna contra el Virus del Papiloma Humano prevenir la recurrencia de las verrugas anogenitales?. Una revisión sistemática y metanálisis. 04 de Marzo de 2020, INTERNATIONAL JOURNAL OF STD & AIDS, págs. 1-7.

24.  Chaupiz, Jessenia, y otros.Factores asociados a la aceptabilidad de la vacuna contra el virus del papiloma humano, Huánuco, Perú. s.l. : Revista Chilena de Infectología, 2020, Corci Vacunología, págs. 694-700.

25.  Becerra, Patricia, y otros.Revisión sistemática de la vacuna cuadrivalente vs nonavalente como tratamiento profiláctico para cáncer cervicouterino causado por el virus del papiloma humano (VPH). 1 de Agosto de 2019, LUX MÉDICA , págs. 37-47.

26.  Ostaiza, Joseph, Morales, Angie y Morán, Hjalmar Vacuna contra el Virus del Papiloma Humano.. s.l. : Saberes del conocimiento, 09 de Junio de 2022, RECIMUNDO, págs. 175-182.

27.  Herrera, Yelda y Piña, Patricia.Historia de la evolución de las pruebas de tamizaje en el cáncer cervicouterino. 4 de Marzo de 2015, Revista Medica del Instituto México, págs. 670-677.

28.  Santos, Gerardo, Márquez, Luis y Reyes, Julio.Aspectos generales de la estructura, clasificación y replica del Virus del papiloma Humano. 71, México : s.n., 05 de Mayo de 2015, Revista Médica Instituto Mexicano Seguro.

29.  Instituto Nacional del Cáncer. ¿Qué es el cáncer? [En línea] 5 de Mayo de 2021. https://www.cancer.gov/espanol/cancer/naturaleza/quees#:~:text=Definici%C3%B3n%20del%20c%C3%A1ncer,-

Una%20c%C3%A9lula%20de&text=El%20c%C3%A1ncer%20es%20una%20e nfermedad,formado%20por%20billones%20de%20c%C3%A9lulas..

30.  Tratamiento inmediato en pacientes con cribado combinado (citología y prueba de VPH) para cáncer de cuello uterino. Gonzáles, Mario. 10, 2019, Vol. 87, págs. 696 - 705.

31.  Ministerio de Salud Pública. MSP realiza pruebas moleculares a escala nacional para detección oportuna de VPH. [En línea] 2 de Febrero de 2023. https://www.salud.gob.ec/msp-realiza-pruebas-moleculares-a-escala-nacionalpara-deteccion-oportuna-devph/#:~:text=Desde%20el%202%20de%20diciembre,dentro%20de%20poblaci %C3%B3n%20de%20riesgo.

32.  Real Academia Española. Diccionario de la Real Academia Española. [En línea] 2023 de Enero de 2023. https://dle.rae.es/c%C3%A1ncer.

33.  Organización Mundial de la Salud. Cáncer cervicouterino Ecuador 2021 perfil de país. [En línea] 17 de Noviembre de 2021.

https://www.who.int/es/publications/m/item/cervical-cancer-ecu-countryprofile-2021.